[Video] Office Hours: Everything’s Gone Wrong Edition
I threw in the towel on my workday at 3PM when everything started going wrong in the Ozar […]
I threw in the towel on my workday at 3PM when everything started going wrong in the Ozar […]
This is a guest editorial by Steve Jones (President of the SQL Saturday Corporation). The last four […]
Back in March 2025 when Microsoft first announced that REGEX support was coming to SQL Server 2025 and […]
Every year, I run a salary survey to help folks have better discussions with their managers about salaries, […]
When you create a new database in SQL Server, you might assume that the system starts with an empty […]
This holiday season, we’re running a sale specifically for fast learners. For record-low prices, get access to my […]
I am not much for working in languages other than English. That’s my native language and I know […]
Nowadays, artificial intelligence is everywhere. It’s so prevalent that even universities are implementing it into their curriculums. […]
It’s the perfect time of year in Las Vegas when we can chill outside by the fire, enjoy […]
The post SQL Server DBaaS Vulnerability: Decrypting System Code & Exfiltrating User Data appeared first on SQLServerCentral.
In this article, the latest in the MySQL vs PostgreSQL series, we’ll compare how they each handle […]
First off, I understand if you read the headline and you have a knee-jerk reaction. I totally understand […]
You’ve been on the nice list, and Santa has a little something special for you under the tree […]
The post Random Number Generator in SQL using Marsaglia Polar appeared first on SQLServerCentral.
SQL Server is designed to provide high reliability and data integrity. However, like any software, it can also […]
Securing SQL Server isn’t complicated, but it does require consistent attention to the areas where real risks […]
Earlier this year at SQL Saturday Austin 2025, Conor Cunningham gave a keynote that discussed the engineering efforts […]
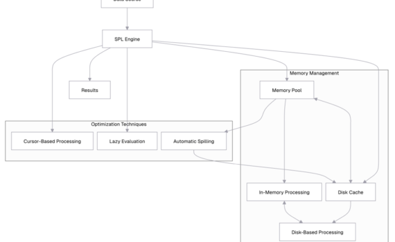
In last week’s Query Exercise, I challenged you to play some code golf to generate big spills with […]
This article continues the discussion of a meta data driven pipeline that move data from SQL Server into a Fabric […]
The post SQL Declare Variable Code Examples appeared first on SQLServerCentral.
With SQL Server 2012 Microsoft introduced the AlwaysOn Availability Group feature, and since then many changes and improvements […]
This quarter’s release includes new checks for SQL Server 2025’s new memory pressure warnings, Azure SQL DB’s operations […]
This is a list of the builds for SQL Server 2025. There are other build lists available here. […]
You work with Microsoft SQL Server, Azure SQL DB, and Amazon RDS SQL Server. When people call in […]
When we talk about performance tuning in SQL Server, the first thing that comes to mind is indexes. […]
The post JSON Data Extract from SQL Server 2025 appeared first on SQLServerCentral.
Introduction Every relational database lives and dies by its transaction log. In SQL Server, that’s the transaction log […]
Nah, not necessarily. SQL Server’s query optimizer behavior keeps changing with every freakin’ version. Let’s illustrate it with […]
When I was testing SQL Server 2025’s new ability to limit TempDB usage with Resource Governor, I wrote […]
Batched deletions are a common strategy in SQL Server to manage large datasets without overloading the system, […]
The post How to Build an AI-Powered T-SQL Assistant with Python & SQL Server appeared first on SQLServerCentral.
Today marks the official birthday of Microsoft SQL Server 2025. Here’s where to download the evaluation version. Here […]
The wait is over. Today we announced the General Availability of SQL Server 2025, the AI-ready enterprise database. […]
Since this article was written, Oracle AI Database 26ai has been released. Oracle Database 23ai added 300+ […]
Introduction to the DBScan algorithm In this example, we are going to learn how to use DBScan. DBScan […]
Like many of you, I have often put strings together (concatenation) with a simple arithmetical operator: +. We […]
I love SQL Server, and I’m excited for the release of 2025. I think the query processing keeps […]
SQL Server 2025 and .NET 10 bring several new improvements to storing JSON natively in the database and […]
Code refactoring is a common process when developing in procedural languages – and essential to developing high-quality […]
Overview Real-time logging and monitoring are essential for modern applications to track events, detect issues, and gain insights […]
The post JSON_CONTAINS Function in SQL Server 2025 appeared first on SQLServerCentral.
Before SQL Server 2025, if you want to store JSON data in Microsoft SQL Server or Azure SQL […]
The post Unlocking the Power of FULL OUTER JOIN in SQL: Performance, Use Cases & Examples appeared first […]
The post SQL Server CROSS APPLY and OUTER APPLY Helpful Examples appeared first on SQLServerCentral.
The SUBSTRING() function has been one of my most often used tools over the years, often to massage […]
My cruise ship took a detour to Honduras to avoid the hurricane. Let’s hang out on the beach […]
Is your company hiring for a database position as of November 2025? Do you wanna work with the […]
Security in cloud environments is both challenging and fascinating, particularly for Database-as-a-Service (DBaaS) offerings like Amazon RDS, […]
Security in cloud environments is both challenging and fascinating, particularly for Database-as-a-Service (DBaaS) offerings like Amazon RDS, […]
One of the most important things in database administration is monitoring. For example, you want to know if […]